穿过车海人流,去听了一节威马的三电公开课。
关于交付状态的电池
这两天关于威马电池真是吵的沸沸扬扬,主要还是源自25日于成都研究院自燃的威马EX5所致。
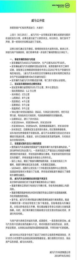
先来回忆一下27日的追加公开信。

在今天公开课上,我也就这个问题咨询了威马成都研究院的向总,得到的答复是与27日公告的一致的。
1、烧毁车辆电池组所用确为圆柱形三元锂电电芯,不过这是早期试装的研究型号。
2、正式上市后,会使用其他相关企业生产的高能量密度VDA方形硬壳电芯。
笔者注意到,在今天课堂上电芯模组相关的PPT里面有这样的内容:

在电池供应商一栏里面,有宁德时代、天津力神、苏州宇量等名称在列,浙江谷神的名字确实是见不到了,这似乎与公告中的解释相吻合。
再结合前日浙江古神关于威马成都研究院车辆所用电池暂不能确认的公告来看,两家似乎已经是确认分手了。
不管怎么说,交车状态的电池组电芯已经确认,那就是宁德时代、天津力神、苏州宇量等供货的VDA方形硬壳电池。
用户是否知晓自己所购车辆为何供应商?
知道的。
我咨询向总后得到威马回复,初期产能有限,消费者无法自由选择所购车辆为何供应商,会根据批次决定,但是一定会提前知晓。
经过一段时间后或许会提供选装服务。
不管供应商是哪家,满足的安全标准都是一致的。

关于续航、电耗
威马的核心出发点不是堆电池提升续航里程,侧重点还是在提升效率方面,来做到NEDC工况下的300km、400km、460km续航。
1、威马EX5的风阻系数低于0.3。
2、选择低滚阻轮胎
3、在保证安全的前提下,尽可能的提升低SOC下的放电深度。
三电系统最大亮点
总结来说分为整车和电池两个方面
整车方面为纯电动车型专用的AJAX平台,专用平台最大好处就是优化电池仓的布局,提升空间利用率。

电池方面的亮点同样是电池包的平台化,通过电芯模组、热管理系统、箱体结构的平台化,来实现不同电量的快速开发。
威马电池包将以大批量生产为第一要务,高比例使用高强度钢来做壳体,这么做同样也是为了减重,提升重量能量密度;同时高强度钢的抗外部挤压、跌落、撞击等性能,威马是做到了国标标准的两倍。
电驱模块高度集成
威马EX5电驱系统集成了包括逆变器、高压配电、DDC、还有压缩机、还有集成驱动桥的技术,几乎集成了所有三电强电方面的应用。

对于我们普通用户来说,前驱车型做到这个集成度最大的好处就是能收获一个60L的前储物舱。

电驱技术表现
峰值功率:160kW
峰值扭矩:315N·m
百公里加速时间:8.5s
另外,不仅电池包有热管理系统,动力系统也拥有独立的冷却系统,分开的独立液冷回路更精确,电机、逆变器、DDC这些关键的三电核心零部件的工作温度范围控制在合理的范围。
展车车机体验方面还有bug吗
抛开冰冷的数据,谈一谈这次实际车机的感受,视觉效果方面的优势就不提了,主要谈谈我遇到的麻烦。
主界面的话,充电桩功能搜索没毛病,但是在地图界面无法正常显示(或许是因为我没有登录威马账号)。

应用列表颜值虽高,但是还是需要一些适当的、更标签化的指引,否则必须要一个个点开才能明白实际的功效。

仪表界面的右侧多媒体区域,还是觉得在多功能按键上切换来的更方便,现在需要找app的方式还是有点儿不适应。展车的胎压监测暂不能正常显示,还有空调效果不甚给力。

倒是设置界面的UI条例清晰,玩了一遍大概就熟悉了。

通过屏幕右侧的物理按键,可以快速实现屏幕翻转。

9月底交车在即
无论猜疑也好,惊喜也罢,距离9月底的交车日期已经是指日可待。
工厂生产线的调试,C端bug反馈的调整均进入了最后的冲刺阶段。
在我看来,这些疑问其实也无需过多讨论、解读,毕竟量产交车已经近在咫尺,到那时我们自然会收获一个最终的答案。




热门资讯





本站推荐
关注我们